Blender es un programa para crear objetos 3D cuyo software es de libre difusión y de código abierto para cualquiera con conocimientos de programación y con ansias de hacerle mejoras. Blender no solo ha demostrado tener un poderoso sistema que permite crear los más rebuscados y estrafalarios personajes a través del modelado, sino además, imágenes de gran calidad gracias a sus motores de renderizado. Sin embargo, en el ámbito de la arquitectura, ha sido relegado al preferirse otros programas para modelado 3D pero con software de patente, algunas veces por el prejuicio quizá de que lo gratuito no es tan bueno como aquello con cierto valor monetario en el mercado, y otras, por la gran difusión que se hace de estos últimos, tanto en escuelas dedicadas al diseño, como en diversos medios relacionados a éste.
Aunque en el pasado he utilizado software de patente para el modelado 3D, en esta publicación mi intención no es hacer una comparativa de éstos y Blender, sino simplemente compartir mi experiencia con dicho programa al momento de modelar, así como de la calidad de las imágenes obtenidas.
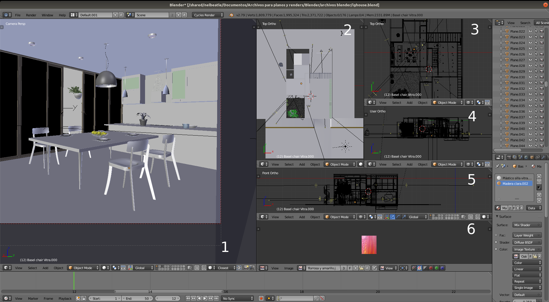
Empecemos por la interfaz de Blender, que aunque al principio pareciera un entorno complicado con muchas herramientas y opciones, al usarlo podemos darnos cuenta que resulta intuitivo en muchos aspectos. Como en cualquier otro programa de modelado, pueden modificarse los parámetros tanto de visualización y selección, así como la asignación de valores a teclas y poder trabajar a través de comandos, haciendo con ello más eficiente el proceso de modelado. Un aspecto sin embargo que personalmente considero atractivo de Blender, es que pueden abrirse tantas ventanas de trabajo como se requiera (ver fig. 1).

En cuanto al modelado, éste parte básicamente de la manipulación de planos, curvas y volúmenes básicos como la esfera, el cilindro o el cubo, y mediante la manipulación de los nodos que los componen, transformarlos en formas más elaboradas. La edición se hace a través de tres métodos,: por medio de los vértices, por los bordes o mediante las caras de los objetos, alternando entre uno y otro a través de un acceso rápido del teclado, lo cual simplifica el trabajo ya que podemos elegir la que mejor nos acomode dependiendo del proyecto.

En cuanto al modelado arquitectónico, si bien recientemente han añadido nuevas herramientas para agregar muros, ventanas o puertas, personalmente encuentro que trabajar mediante la forma tradicional, es decir, a través de planos o volúmenes, Blender nos ofrece mayor flexibilidad al momento de editarlos o agregar elementos adicionales. En ese sentido, las herramientas con las que cuenta el programa nos permite crear desde muebles, lámparas o vegetación, hasta fluidos o textiles, tan simples o tan detallados como lo necesitemos. Por otro lado, la visualización con las que podemos trabajar en Blender durante el modelado, son el «wire», «solid», «material preview» y el «render preview» (ver fig. 3). Este último nos facilitará bastante el trabajo, ya que nos permite visualizar en ‘tiempo real’ las texturas, luces y sombras del modelo.



En cuanto al renderizado, el programa cuenta con dos motores de trabajo por definición, de los cuales pueden obtenerse imágenes tan simples o tan realistas dependiendo del trabajo que se quiera obtener.

El único defecto que hasta ahora le he encontrado a Blender, es en el tema del mapeado para aplicación de texturas, pues a pesar de tener varias formas de obtener el mapa de las caras de los objetos, por lo regular (casi siempre) habrá que modificar y obtener las vistas de forma manual para poder obtener texturas más realistas de acuerdo a la forma y la escala del objeto.
Como conclusión, deseo comentar que particularmente me he acostumbrado tanto a la forma de modelado de Blender, que me reaulta más fácil modelar los muebles, la vegetación o accesorios que necesito para una escena, que buscarlos en la web. Aún así, dentro de la página oficial de Blender, se pueden encontrar herramientas y otros recursos, por ejemplo modelos en 3d o actualizaciones del programa hecho tanto por los creadores del programa, como por programadores independientes que hacen contribuciones al mismo.